邹鹏研究员科研进展|利用光催化邻近标记技术揭示应激颗粒转录组动态变化

时间: 2024-09-30
作者: 百灵威
分享:
利用光催化邻近标记技术揭示应激颗粒转录组动态变化-百灵威

    应激颗粒(SGs)是高度动态的细胞质无膜细胞器,当细胞受到应激挑战时组装形成,在刺激条件去除后逐渐解体,展现出了高度的动态特性。应激颗粒中含有大量RNA分子,它们在维持应激颗粒结构稳定和调控基因表达方面发挥重要作用。

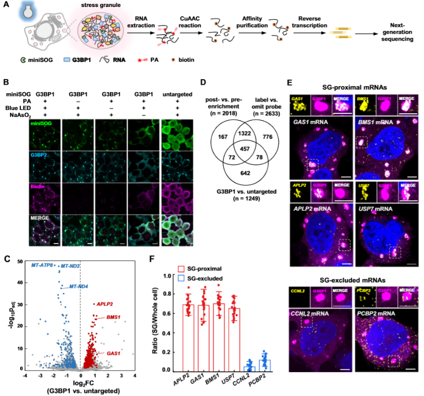
    北京大学邹鹏研究员课题组利用遗传靶向的光催化邻近标记技术CAP-seq首次解析了应激颗粒转录组的动态变化。应激颗粒受到短暂的外界刺激后发生解聚,虽然在光学成像分辨率下观察已经恢复到刺激前的静息状态,然而其核心组分与刺激前相比有所改变。因此,研究表明应激颗粒发生解聚可能在细胞中造成长期的影响,从而产生细胞的“应激记忆”。“应激记忆”模型为我们诠释了应激颗粒的生物学功能,也拓展了我们对于细胞内发生液-液相分离过程的认识(图1)[1]


图1 使用光催化邻近标记技术(CAP-seq)构建应激颗粒转录组<sup>[1]</sup>
图1 使用光催化邻近标记技术(CAP-seq)构建应激颗粒转录组[1]


百灵威提供邹鹏研究员科研转化成果

    APEX底物——炔基苯酚(Alkyne-Phenol,Alk-Ph)产品,应用于邻近蛋白标记技术!
产品信息
品名:Alkyne-phenol, 95%
CAS:11694495-59-4
货号:9186096

邹鹏研究员
就职于北京大学合成与功能生物分子中心,致力于发展新型化学探针技术,为神经科学的研究提供新工具、新方法。一方面综合运用蛋白质工程、分子生物学和有机合成等手段创造新的功能分子,另一方面,结合光学、质谱、高通量测序等仪器技术,观测神经细胞的结构与活性,并通过数学建模对数据进行定量分析。

参考文献:
  1. Ziqi Ren, Wei Tang, Luxin Peng,et al. Profiling stress-triggered RNA condensation with photocatalytic proximity labeling[J]. Nature Communications, 2023, 14: 7390.
推荐阅读
邹鹏研究员科研成果 | APEX技术新型底物——Alk-Ph
邹鹏研究员科研成果 | 应用于微生物体系的APEX探针底物——Alk-Ph
邹鹏研究员科研成果|邻近蛋白标记技术:APEX介导的新型底物——Alk-Ph
    advertisement