高灵敏度β-半乳糖苷酶底物——C12FDG

时间: 2024-01-18
作者: 百灵威
分享:
高灵敏度β-半乳糖苷酶底物——C12FDG-百灵威

C12FDG (5-十二酰氨基荧光素-二-β-D-吡喃半乳糖苷) 是用于 β-半乳糖苷酶检测的亲脂性绿色荧光底物。C12FDG 比 FDG (520433) 对动物细胞 β-半乳糖苷酶的活性测定更敏感。

C12FDG作为β-半乳糖苷酶探针的底物,用于流式细胞术鉴定、监测和富集衰老细胞,广泛应用于肿瘤、认知障碍、阿尔茨海默病等衰老病症研究中。[1-5]

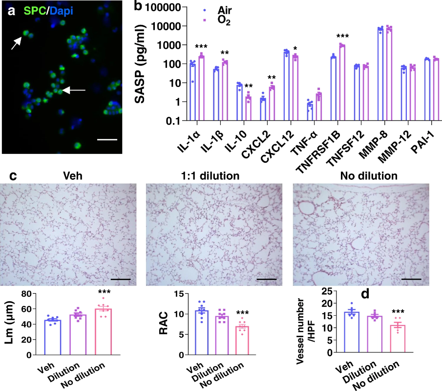
图1 C57BL/6 J neonatal mice (<12 h old) were exposed to air or hyperoxia (95% O2) for 3 days followed by air recovery until pnd7. Senescent type II cells were isolated from these mice through the sorting of pro-SPC and C12FDG positive cells.<sup>[1]</sup>
图1 C57BL/6 J neonatal mice (<12 h old) were exposed to air or hyperoxia (95% O2) for 3 days followed by air recovery until pnd7. Senescent type II cells were isolated from these mice through the sorting of pro-SPC and C12FDG positive cells.[1]
产品列表
C12FDG
5-十二酰氨基荧光素-二-β-D-吡喃半乳糖苷
138777-25-0
929769
5 MG
参考文献
  1. Yao, H., Wallace, J., Peterson, A.L. et al. Timing and cell specificity of senescence drives postnatal lung development and injury. Nat Commun 14, 273 (2023).
  2. Lavandoski P, Pierdoná V, Maurmann RM, Grun LK, Guma FTCR, Barbé-Tuana FM. Eotaxin-1/CCL11 promotes cellular senescence in human-derived fibroblasts through pro-oxidant and pro-inflammatory pathways. Front Immunol. 2023 Oct 4;14:1243537.
  3. Goy E, Martin N, Drullion C, et al. Flow Cytometry-based Method for Efficient Sorting of Senescent Cells[J]. Bio-protocol, 2023, 13(7).
  4. Flor A, Pagacz J, Thompson D S, et al. Far-Red Fluorescent Senescence-Associated β-Galactosidase Probe for Identification and Enrichment of Senescent Tumor Cells by Flow Cytometry[J]. JoVE (Journal of Visualized Experiments), 2022 (187): e64176.
  5. Salech F, SanMartín C D, Concha-Cerda J, et al. Senescence markers in peripheral blood mononuclear cells in amnestic mild cognitive impairment and Alzheimer’s disease[J]. International Journal of Molecular Sciences, 2022, 23(16): 9387.
相关阅读
吲哚菁绿(ICG)活性衍生物—可修饰和标记生物大分子的近红外I区荧光染料
荧光素荧光染料—光稳定性好,荧光量子产率高
CH1055及其衍生物—可代谢可修饰的近红外II区小分子染料
    advertisement