张晓兵-袁林课题组科研成果| NIRII-HDs荧光染料和探针——稳定性好,信噪比高

时间: 2023-12-13
作者: 百灵威
分享:
张晓兵-袁林课题组科研成果| NIRII-HDs荧光染料和探针——稳定性好,信噪比高-百灵威

NIRII-HDs是张晓兵-袁林团队开发的一类用于近红外II区成像的荧光染料(图1),相对近红外I区及可见光,有更深的穿透深度和更低的自发背景荧光。该类染料可用于“常亮”型活体淋巴结、肝活体成像。

  • 稳定性好
  • 高信噪比
图1 NIRII-HDs荧光染料 <sup>[1]</sup>.
图1 NIRII-HDs荧光染料 [1].

进一步地,张晓兵-袁林团队攻克了近红外II区激活型探针缺失的难题,用NIRII-HD5荧光染料设计了不同的激活型探针(图2),由于其只对特定的信号表现出不同的荧光信号而大大提高了成像信噪比。其中, NIRII-HD5-ONOO-荧光探针可用于肝损伤、淋巴结癌转移检测(图3)。

图2 用NIRII-HD5设计的两个激活型探针:NIRII-HD5-GSH荧光探针和NIRII-HD5-ONOO<sup>-</sup>荧光探针 <sup>[1]</sup>.
图2 用NIRII-HD5设计的两个激活型探针:NIRII-HD5-GSH荧光探针和NIRII-HD5-ONOO-荧光探针 [1].


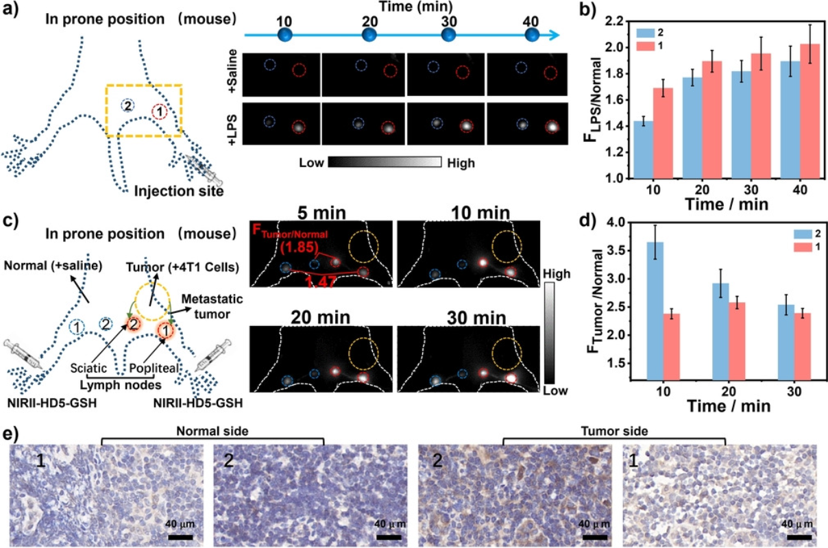
图3 NIRII-HD5-ONOO -荧光探针应用在皮内注射脂多糖(LPS)诱导的小鼠淋巴炎症模型中检测ONOO<sup>-</sup> <sup>[1]</sup>.
图3 NIRII-HD5-ONOO -荧光探针应用在皮内注射脂多糖(LPS)诱导的小鼠淋巴炎症模型中检测ONOO- [1].

袁林教授,湖南大学化学化工学院、化学生物传感与计量学国家重点实验室教授、博士生导师。目前已在国际学术期刊上发表论文100余篇,总引用12000余次,h指数为58,其中2012年至今以第一或通讯作者在J. Am. Chem. Soc.(10篇)、 Nat. Commun.(1篇)、 Angew. Chem. Int. Ed.(10篇)、CCS Chem.(1篇)、Chem. Sci.(4篇)、Anal. Chem.(10篇)、Adv. Funct. Mater、Biomaterials等期刊发表论文70余篇。主要从事小分子荧光探针及应用方向的研究。
产品列表
荧光染料

1

品名:
NIRII-HD1, 95%
近红外二区-湖大1
CAS:N/A
货号:9332526
荧光性质:λex 792 nm; λem 880/940 nm

2

品名:
NIRII-HD2, 95%
近红外二区-湖大2
CAS:N/A
货号:9332527
荧光性质:λex 806 nm; λem 942 nm

3

品名:
NIRII-HD3, 95%
近红外二区-湖大3
CAS:N/A
货号:9332528
荧光性质:λex 802 nm; λem 886/943 nm

4

品名:
NIRII-HD4, 95%
近红外二区-湖大4
CAS:N/A
货号:9332529
荧光性质:λex 837 nm; λem 886/944 nm

5

品名:
NIRII-HD5, 95%
近红外二区-湖大5
CAS:N/A
货号:9332530
荧光性质:λex 854 nm; λem 895/936 nm
荧光探针

1

品名:
NIRII-HD5-GSH, 95%
近红外二区-湖大5-GSH
CAS:N/A
货号:9332531
GSH激活型探针

2

品名:
NIRII-HD5-ONOO-, 95%
近红外二区-湖大5-过氧亚硝酸
CAS:N/A
货号:9332568
ONOO-激活型探针
参考文献
  1. Zuojia Qin. et al. NIRII-HDs: A Versatile Platform for Developing Activatable NIR-II Fluorogenic Probes for Reliable In Vivo Analyte Sensing. Angewandte Chemie International Edition. 2022.
相关阅读
吲哚菁绿(ICG)活性衍生物—可修饰和标记生物大分子的近红外I区荧光染料
荧光素荧光染料—光稳定性好,荧光量子产率高
杨有军教授科研成果 | EC系列近红外荧光染料——具生物相容性
CH1055及其衍生物—可代谢可修饰的近红外II区小分子染料
    advertisement