2分钟 + 一张图 = 准确选择核磁管

时间: 2020-04-26
作者: 百灵威
分享:
2分钟 + 一张图 = 准确选择核磁管-百灵威

产品用其它仪器分析没有问题,但是核磁谱图太粗糙,怎么做,谱图才能更精美呢?

知道不能用简单的经济型核磁管,但是特殊核磁管种类那么多,怎么选?

核磁管选择小助手来啦!

2分钟 + 一张图,助您准确选择核磁管!

点击查看指南1    点击查看指南2    点击查看指南3    点击查看指南4

电子顺磁管

  • 种类齐全,包括低频(L, S, X波段)、高频(Q, W波段)顺磁管,天然石英、人工石英顺磁管,经济型、精密型顺磁管及天然石英毛细管。

指南1配套产品

MAS-NMR转子管
  • 旋转测试仅在规定的最高旋转速度下进行,确保转子不过度旋转;
  • MAS转子、瓶盖可与大多数固态NMR光谱仪完美兼容。
其他固体核磁管
瓦里安NanoProbe玻璃转子管   Pyrex®玻璃MAS转子套管

指南2配套产品(微量核磁管)

布鲁克MicroProbe/MicroCryoProbe核磁管
  • 为>600MHz超高场实验量身定做;
  • 高精度、高纯度材料,保证实验的匀场质量和信噪比。
茎状同轴套管
  • 适用于多样化试验,包括微量样品、外参比试样和测量磁化率等;
  • 内外管由同种材料制成,适用于变温试验。
同轴套管
  • 外参比试样实验中,提供3种不同的样品/参考溶液体积比率;
  • 同种材料制成内外管,适用于变温试验;
  • 整个系统可以使用在>600MHz强场实验中。
其他微量核磁管
Shigemi匹配磁化率核磁管   核磁毛细管   其他微量样品池: 529-A   529-D   圆柱形管

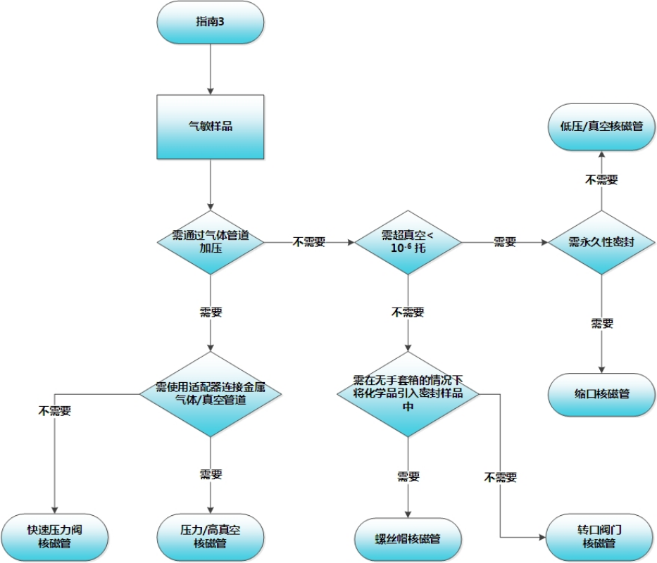
指南3配套产品(气密性核磁管)

螺丝帽核磁管
  • 通常用于对样品真空度要求不高的试验(比如通过冷冻解冻泵循环法去处样品气体试验);
  • 能实现的最大真空度为10-4托。
低压/真空核磁管
  • 适用于理想的厌氧和气密核磁共振实验;
  • 为气敏/易挥发样品提供快捷、方便、可重复使用、无需加热密封的封装环境。
其他气密性核磁管
压力/高真空核磁管   快速压力阀核磁管   转口阀门核磁管   缩口核磁管与真空适配器

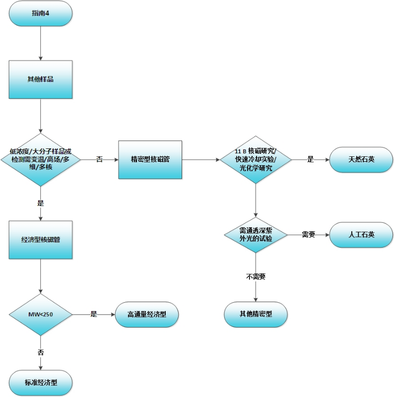
指南4配套产品

精密型核磁管
  • 精密型核磁管:用于需最大化匀场质量和信噪比的试验,比如低浓度样品、大分子样品等,以及需要进行变温,或高场强(>500MHz)试验;
  • 天然石英精密型核磁管:适用于样品处理中要使用液氮急冻,以及涉及光化学,或超高场强(>850MHz)试验;Quartz天然石英中的硼(Boron)含量低于0.1 ppm,这一特性确保Boron-11核磁研究中洁净的背景信号;
  • 人工石英精密型核磁管:应用于电子顺磁共振及需要通透深紫外光的试验;Suprasil人工石英中Fe2O3含量 <0.005 ppm,在深紫外到近红外光谱中具有优异的光学特性。
经济型核磁管

点击查看更多
    advertisement